编写审定专家组
组长:江涛
副组长:万经海、邱晓光、毛颖、马文斌、蒋传路、尤永平、康德智、李维平、康春生、李文斌、刘云会、毛庆、屈延、王伟民、王磊、杨学军、于如同、余新光、牟永告、魏新亭、张剑宁
成员:艾琳、陈凌、陈谦学、陈礼刚、窦长武、戴宜武、费舟、冯华、丰玉功、洪涛、胡飞、吉宏明、季楠、黄玮、计颖、李刚、李桂林、李良、李少武、李蕴潜、林志雄、刘献志、刘艳辉、刘志雄、罗林、吕中强、吕圣青、牛朝诗、潘亚文、庞琦、漆松涛、秦智勇、盛晓芳、陶荣杰、施炜、张俊平、王磊、王睴、王茂德、王晓光、吴劲松、吴安华、张建民、张志文、张忠、张伟、赵刚
共同执笔:张伟、樊星、李守巍、刘幸、李博、刘彦伟、陈宝师、柴睿超、陈绪珠、王政、李冠璋、王引言
一、概述
脑胶质瘤是指起源于脑神经胶质细胞的肿瘤,是最常见的原发性颅内肿瘤,2021 年版 WHO 中枢神经系统肿瘤分类将脑胶质瘤分为 1~4 级,1、2 级为低级别脑胶质瘤,3、4 级为高级别脑胶质瘤 1。本指南主要涉及星形细胞、少突胶质细胞和室管膜细胞来源的成人高、低级别脑胶质瘤的诊治 2, 3。
我国脑胶质瘤年发病率为 5~8/10 万,5 年病死率在全身肿瘤中仅次于胰腺癌和肺癌。脑胶质瘤发病机制尚不明了,目前确定的两个危险因素是:暴露于高剂量电离辐射和与罕见综合征相关的高外显率基因遗传突变。此外,亚硝酸盐食品、病毒或细菌感染等致癌因素也可能参与脑胶质瘤的发生。
脑胶质瘤临床表现主要包括颅内压增高、神经功能及认知功能障碍和癫痫发作三大类。目前,临床诊断主要依靠 CT 及 MRI 等影像学诊断,弥散加权成像(diffusion weighted imaging , DWI )、 弥 散 张 量 成 像 ( diffusion tensor imaging , DTI )、 灌 注 加 权 成 像 ( perfusion weighted imaging,PWI)、磁共振波谱成像(magnetic resonance spectroscopy , MRS )、 功 能 磁 共 振 成 像(functional magnetic resonance imaging,fMRI)、正电子发射体层成像(positron emission tomography,PET)等对脑胶质瘤的鉴别诊断及治疗效果评价有重要意义。
脑胶质瘤确诊需要通过肿瘤切除手术或活检手术获取标本,进行组织病理和分子病理整合诊断,确定病理分级和分子亚型。分子标志物对脑胶质瘤的个体化治疗及临床预后判断具有重要意义。脑胶质瘤治疗以手术切除为主,结合放疗、化疗等综合治疗方法。手术可以缓解临床症状,延长生存期,并获得足够肿瘤标本用以明确病理学诊断和进行分子遗传学检测。手术治疗原则是最大范围安全切除肿瘤,而常规神经导航、功能神经导航、术中神经电生理监测和术中 MRI 实时影像等新技术有助于实现最大范围安全切除肿瘤。放疗可杀灭或抑制肿瘤细胞,延长患者生存期,常规分割外照射是脑胶质瘤放疗的标准治疗。胶质母细胞瘤(glioblastoma,GBM)术后放疗联合替莫唑胺同步并辅助替莫唑胺化疗,已成为成人新诊断 GBM 的标准治疗方案。
脑胶质瘤治疗需要神经外科、神经影像科、放射治疗科、神经肿瘤科、病理科和神经康复科等多学科合作(multi-disciplinary team,MDT),遵循循证医学原则,采取个体化综合治疗,优化和规范治疗方案,以期达到最大治疗效益,尽可能延长患者的无进展生存时间和总生存时间,提高生存质量。为使患者获得最优化的综合治疗,医师需要对患者进行密切随访和全程管理,定期影像学复查,兼顾考虑患者的日常生活、社会和家庭活动、营养支持、疼痛控制、康复治疗和心理调控等诸多问题。
二、影像学诊断
(一)脑胶质瘤常规影像学特征。
神经影像常规检查目前主要包括 CT 和 MRI。这两种成像方法可以相对清晰精确地显示脑解剖结构特征及脑肿瘤病变形态学特征,如部位、大小、周边水肿状态、病变区域内组织均匀性、占位效应、血脑屏障破坏程度及病变造成的其他合并征象等。在图像信息上 MRI 优于 CT。CT 主要显示脑胶质瘤病变组织与正常脑组织的密度差值,特征性密度表现如钙化、出血及囊性变等,病变累及的部位,水肿状况及占位效应等;常规 MRI 主要显示脑胶质瘤出血、坏死、水肿组织等的不同信号强度差异及占位效应,并且可以显示病变的侵袭范围。多模态 MRI 不仅能反映脑胶质瘤的形态学特征,还可以体现肿瘤组织的功能及代谢状况。
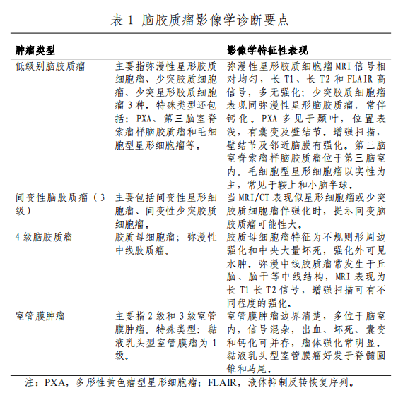
常规 MRI 扫描,主要获取 T1 加权像、T2 加权像、液体衰减反转恢复(fluid attenuated inversion recovery,FLAIR)序列成像及进行磁共振对比剂的强化扫描。脑胶质瘤边界不清,表现为长 T1、长 T2 信号影,信号可以不均匀,周边水肿轻重不一。因肿瘤对血脑屏障的破坏程度不同,增强扫描征象不一。脑胶质瘤可发生于脑内各部位。低级别脑胶质瘤常规 MRI 呈长 T1、长 T2 信号影,边界不清,周边轻度水肿影,局部轻度占位征象,如邻近脑室可致其轻度受压,中线移位不明显,脑池基本正常,病变区域内少见出血、坏死及囊变等表现;增强扫描显示病变极少数出现轻度异常强化影。高级别脑胶质瘤 MRI 信号明显不均匀,呈混杂 T1、T2 信号影,周边明显指状水肿影;占位征象明显,邻近脑室受压变形,中线结构移位,脑沟、脑池受压;增强扫描呈明显花环状及结节样异常强化影。
不同级别脑胶质瘤的 PET 成像特征各异。目前广泛使用的 示 踪 剂 为 氟 -18- 氟 代 脱 氧 葡 萄 糖( 18F-fluorodeoxyglucose , 18F-FDG ) 及 碳 -11 蛋 氨 酸 ( 11C-methionine,11C-MET)。低级别脑胶质瘤一般代谢活性低于正常脑灰质,高级别脑胶质瘤代谢活性可接近或高于正常脑灰质,但不同级别脑胶质瘤之间的 18F-FDG 代谢活性存在较大重叠(2 级证据)4。氨基酸肿瘤显像具有良好的病变-本底对比度,对脑胶质瘤的分级评价优于 18F-FDG,但仍存在一定重叠。
临床诊断怀疑脑胶质瘤拟行活检时,可用 PET 确定病变代谢活性最高的区域。18F-FET 和 11C-MET 比,18F-FDG 具有更高的信噪比和病变对比度(2 级证据)5。PET 联合 MRI检查比单独 MRI 检查更能准确界定放疗靶区(1 级证据)6。相对于常规 MRI 技术,氨基酸 PET 可以提高勾画肿瘤生物学容积的准确度,发现潜在的被肿瘤细胞浸润/侵袭的脑组织(在常规 MRI 图像上可无异常发现),并将其纳入到患者的放疗靶区中(2 级证据)7, 8。18F-FDG PET 由于肿瘤/皮层对比度较低,因而不适用于辅助制定放疗靶区(2 级证据)9。
神经外科临床医师对神经影像诊断的要求很明确:首先是进行定位诊断,确定肿瘤的大小、范围、肿瘤与周围重要结构(包括重要动脉、皮层静脉、皮层功能区及神经纤维束等)的毗邻关系及形态学特征等,这对制定脑胶质瘤手术方案具有重要的作用;其次是对神经影像学提出功能状况的诊断要求,如肿瘤生长代谢、血供状态及肿瘤对周边脑组织侵袭程度等,这对患者术后的综合疗效评估具有关键作用。除基础 T1、T2、增强 T1 等常规 MRI 序列,多模态 MRI 序列如 DWI、PWI、MRS 等,不仅能反映脑胶质瘤的形态学特征,还可以体现肿瘤组织的功能及代谢状况。DWI 高信号区域提示细胞密度大,代表高级别病变区;PWI高灌注区域提示血容量增多,多为高级别病变区;MRS 中胆碱 ( choline , Cho ) 和 Cho / N- 乙 酰 天 门 冬 氨 酸 ( N-acetyl-aspartate,NAA)比值升高,与肿瘤级别呈正相关。DTI 、 血 氧 水 平 依 赖 ( blood oxygenation level dependent,BOLD)等 fMRI 序列,可明确肿瘤与重要功能皮层及皮层下结构的关系,为手术切除过程中实施脑功能保护提供证据支持。多模态 MRI 对于脑胶质瘤的鉴别诊断、确定手术边界、预后判断、监测治疗效果及明确有无复发等具有重要意义,是形态成像诊断的一个重要补充。

三、神经病理学与分子病理学诊断
四、治疗
五、MDT
六、附录

EN